
近日,一女子在社交平台发布视频称,自己9月8日在胖东来买的月饼出现发霉问题,吃了导致拉肚子,胖东来却不负责。
国内方面,昨日开盘后,央行仅开展2000亿元MLF操作并实现净回笼1450亿元,同时未降低中标利率远不及市场普遍预期,导致隔夜Shibor利率大幅上升、沪深两市出现本轮反弹行情以来单日最较大幅度的调整。但乐观的是,从市场层面看,除开ST类个股,两市仅3只个股跌停,经过连续2个交易日调整后,市场暂无系统性调整风险,同时在昨晚外围市场转暖、沪港通北上资金仅小幅净流出的情况下,预计市场早盘略惯性下探后,出现至少盘中级别的超跌反弹概率较大。
今天是一个特别的日子,满盘皆绿跟这个日子似乎有一定的联系,但期货它还是有自己的走势的。
9月13日,胖东来禹州店官方账号在评论区回复称,未发现有质量问题,不能满足该顾客2000元的赔偿诉求。
胖东来曾奖励投诉者10万元
此前,曾有顾客发现胖东来存在食品售卖问题而获赔。
今年6月,针对消费者反馈的新乡胖东来联营餐饮擀面皮加工场所卫生环境较差的问题,胖东来同样给予了反馈顾客10万元现金奖励;并对所有期间在新乡胖东来两店餐饮部购买擀面皮、香辣面的顾客办理退款,给予1000元补偿,赔偿款累计高达883.3万元。
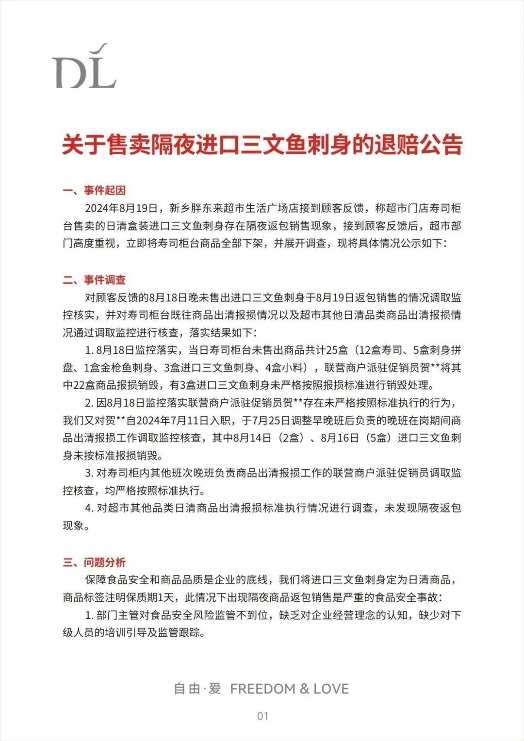
8月24日,胖东来发布关于售卖隔夜进口三文鱼刺身的退赔公告:2024年8月19日,新乡胖东来超市生活广场店接到顾客反馈,称超市门店寿司柜台售卖的日清盒装进口三文鱼刺身存在隔夜返包销售现象,接到顾客反馈后,超市部门高度重视,即将寿司柜台商品全部下架,并展开调查。事件系工作人员未严格按照报损标准进行销毁处理。
对相关消费者进行退赔补偿:对投诉的顾客奖励10万元现金;8月15日、8月17日、8月19日购买进口三文鱼刺身的顾客退款并每人补偿1000元。
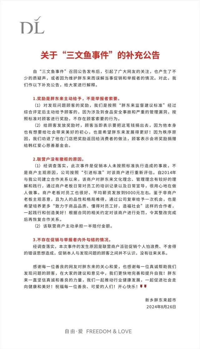
但上述公告发布后,也产生了不少的质疑声。有网友评论,“会不会是职业打假人?”“听说这个促销是新人,很难让人不多想。”
8月26日晚,胖东来对此再次发布声明。
胖东来称,此次事件不存在促销与举报者内外勾结的情况。本次事件的发生原因是联营商户派驻促销个人怕浪费、不舍得的错误思想造成,促销本人与发现问题的顾客之间并不认识,没有往来关系。
同时,对发现问题顾客的奖励,是按照“胖东来监督建议标准”经过综合评定后主动给予顾客的,因为涉及到食品安全事故和严重的管理漏洞,按照标准对顾客进行奖励,不存在顾客索要的行为。顾客最后决定将奖励捐献给韩红爱心慈善基金会。对于涉事的联营商户,胖东来则表示不是商户主观原因,该商户主动承担一半的赔付金额。
当天,胖东来创始人于东来在社交媒体称,“大家不要误解投诉胖东来存在问题的人或团队,他们也是在帮助企业解决问题,他们更是促进社会走向健康和美好的英雄。”
胖东来29.8元月饼被哄抬至119元
日前,胖东来月饼再一次迎来抢购热潮。旗下自营月饼被黄牛在淘宝等互联网平台高价出售,原价29.8元的大月饼最高可被卖到119元。
不止胖东来的大月饼,胖东来多款自营产品均在互联网平台被高价出售,以DL啤酒、茶叶等为例,其加价均在30%左右。
据大河网报道,胖东来相关负责人表示,对于正常的互联网交易,法律能够提供的支持较少,胖东来倡导大家以正常渠道购买商品,共同维护市场秩序。对于网络售卖行为涉及侵权的行为,胖东来将第一时间联系法务部门处理。
此外,胖东来还表示广大消费者若在卖场内发现代购等行为,可以及时联系工作人员,胖东来将持续优化治理措施。
早在8月份,胖东来在官方渠道发布声明表示,线上线下出现了大量“代购”和“黄牛”对胖东来热销商品和预约号码加价转售等现象,也产生了“同品不同价”“无证经营”“超范围经营”等扰乱市场秩序的行为。胖东来通过公告向顾客道歉,表示将积极调整销售和预约规则,保障公平的购物环境。
“爆改”永辉:员工月收入交完社保后5000元以上
9月10日上午,于东来在社交平台发布了经过调改后的永辉和步步高超市门店利润和员工工资情况,他称“员工(月)收入在个人交完社保后五千以上,好的门店六千多,单店月净利润在一百万元左右,超过了实现不亏损的目标!”
9月2日,永辉超市官网发布消息,永辉超市全国首家自主调改的学习胖东来门店陕西西安中贸广场店8月31日正式试营业。根据永辉超市方面透露,该店此前日均销售额约为20万元,此次恢复营业后,两日日均销售额达到160万元。不仅如此,9月1日重新营业的永辉超市合肥东风大道店营业首日销售额也达121万元。
来 源 | 九派新闻、大河网、公开资料